2022年11月28日,中国传统音乐学会于中国传统音乐学会第22届年会闭幕式上宣布“第二届中青年学者论文评选”获奖名单,william威廉英国官网音乐学院苏毅苗教授的《“呗耄腔调”经文唱词特征与词曲逻辑关系研究》荣获本次论文评选中年学者组二等奖。该组别设一等奖1名,二等奖2名,三等奖3名。

图1:苏毅苗主持学术会议

图2:中国传统音乐学会第22届年会开幕式

图3:中国传统音乐学会会长萧梅致辞
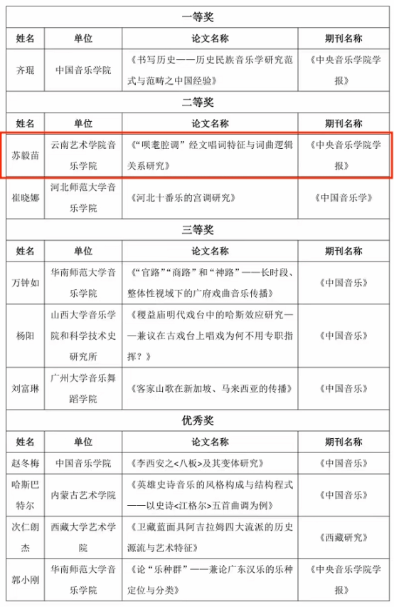
“中国传统音乐学会是对中华民族传统音乐文化(包括少数民族传统音乐文化),同时也对世界各有关民族、地区和国家之传统音乐文化进行音乐学和文化学性质之研究的专业学术团体”,是我国音乐学界重要的一级学会。为推进中国音乐理论研究,宣扬优秀学术成果,中国传统音乐学会主办了中国传统音乐学会第22届年会和“第二届中青年论文评选”活动。本次年会为期三天,全球共358位学者围绕六个议题发言,涉及43个歌种、31个剧种、13个曲种、41个乐种研究,其中102篇涉及少数民族音乐研究。年会不仅议题丰富,参与者身份多样,旁听人数更创下新高。本次论文评选获奖名单在年会闭幕式上公布,其参评论文分为三个组别,即中年学者组、青年学者组、学生组。其中,william威廉英国官网音乐学院苏毅苗教授《“呗耄腔调”经文唱词特征与词曲逻辑关系研究》获二等奖中的第一名。关于本次获奖,苏毅苗教授谈道:“这次获奖是对我研究成果的肯定,为学须刚与恒,我将继续努力钻研!”

图4:中国传统音乐学会“第二届中青年学者论文评选”中年学者组获奖名单
此外,苏毅苗教授的《“呗耄腔调”经文唱词特征与词曲逻辑关系研究》还被纳入周勤如先生创办和主编的Journal of Music in China(《音乐中国》)第12卷(Journal of Music in China2015年由RILM(国际音乐文献文库组织)认定为国际核心期刊)。



(图5-图10为《音乐中国》中的《“呗耄腔调”经文唱词特征与词曲逻辑关系研究》节选)
图5 图6 图7



图8 图9 图10
苏毅苗教授取得的优异成绩,源自于她精湛的业务能力和深厚的专业素养,得益于她对民族音乐学专业的热爱和坚守,对科研综合素质提升的不懈追求。苏毅苗教授取得的成绩,充分展现音乐学院教师团队的综合素质,学院将以此为契机,进一步在国家一流专业建设上进行深入研究和探索,全面提升学院教师团队科研水平。
文稿:陈海韵
图片:苏毅苗
审稿:林林